新乡校区管理处
部门首页
部门概况
部门简介
部门职责
机构设置
综合服务科
保卫科
公告通知
新闻热点
规章制度
服务指南
表格下载
公告通知
SHANQUAN
当前位置:
首页
公告通知
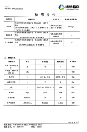
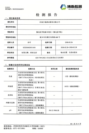
新乡校区水质检测报告公示
作者:高丽 发布部门:新乡校区管理处 发布时间:2026-03-17 浏览次数:
12
新乡校区管理处开学前已完成
2026
年春季学期生活饮用水和直饮水设备设施清洗消毒及水质检测,现合格报告公示如下: